After Gates Foundation Cuts Ties, Arabella Advisors “Ceases Operations,” Reemerges As “Sunflower Services”
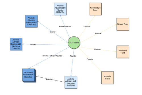
Nearly three months after the New York Times revealed that the Gates Foundation had decided to sever ties with philanthropic advisor Arabella Advisors, which engineered a sprawling “dark money” network of nonprofit entities, including the New Venture Fund (NVF), Sixteen Thirty Fund, Hopewell Fund, and Windward Fund, that continues to wage color-revolution-style operations against President Trump in an effort to crush the populist movement through the protest-industrial complex, there is news that the powerful far-left philanthropic consulting firm that handles money for rogue progressive billionaires or their foundations is being rolled into a new vehicle.
“Stick a fork in Arabella Advisors. The powerful progressive philanthropic consulting firm is no more,” New York Times reporter Teddy Schleifer wrote on X, adding, “Instead, Arabella’s managed funds are investing in a new vehicle that will effectively bring Arabella’s services in house to each of the funds. And Arabella Advisors won’t exist anymore.”
Schleifer pointed to a press release stating that Sunflower Services, a newly spun-up Public Benefit Corporation backed by NVF with support from the Windward and Hopewell Funds, has acquired Arabella Advisors’ fiscal sponsorship servicing business.
“Arabella Advisors will cease operations, and Sunflower Services will ensure continuity for clients and staff,” the press release stated.
The deal transfers Arabella’s operational infrastructure and staff to Sunflower, which will now provide administrative and operational services for NVF, Windward, Hopewell, and numerous other nonprofit projects. The nonprofits handled more than $1.179 billion across nearly 200 projects in the last year.
Corporate Composition of Arabella Advisors LLC – Virginia
Those nonprofits, ones mentioned above, act as fiscal sponsors for hundreds of political and activist groups.
Arabella Advisors Network
Even though Arabella claims neutrality, overwhelming evidence from Peter Schweizer & Seamus Bruner of the Government Accountability Institute shows that through the Arabella network, some of these funds have supported organizations linked to left-wing, anti-capitalist, anti-police, anti-Israel, and at times anti-American agendas.
Tracing the donors of the Arabella network is tricky. But according to the NYT, the Gates Foundation has plowed $450 million into the network since 2008, which in turn funneled money into other nonprofit entities, ranging from radical leftist climate groups to abortion initiatives, and even supporting the permanent protest-industrial complex against President Trump.
Related:
X user Bad Kitty Unleashed noted, “Arabella reorganizing. Why, because everyone now knows that Arabella handles money for Soros Democracy Alliance APO partners? Screenshot – Soros democracy Alliance document. Sixteen Thirty and New Venture funds are Arabella. They collect and disburse the funds. Any DOJ with half a brain would watch this.”
The nonprofit world is in chaos:
“When you shine light on billion-dollar NGO networks, they scramble. We are seeing the panic unfold in real time — burner phones, law firms, and retreat statements. That tells you our research is hitting the mark. When you follow the money, the facts speak louder than spin,” Seamus Bruner recently said.
Hmm.
Bruner recently told President Trump about the Arabella problem on national television.
Way more than $100M of US taxpayer money
— Elon Musk (@elonmusk) October 8, 2025
Also, there is evidence that NVF and Windward are linked to the anti-capitalist group, the Alliance for Global Justice (AFGJ), through substantial financial contributions.
AFGJ’s links to Tides Foundation, Tides Center, Open Societies, Arabella Advisors, and others are troubling and support the protest industrial complex against Trump.
🚨#BREAKING: Multiple self-driving Waymo cars, collectively worth upwards of $600,000 each have been destroyed and light on fire by rioters
At this time, Los Angeles police are urgently requesting Waymo to shut down its self-driving car app as… pic.twitter.com/eU4ANqPfyt
— R A W S A L E R T S (@rawsalerts) June 9, 2025
There is suspicion that AFGJ could be linked to Latin American foreign influence operations. Yet the Trump administration looks the other way and focuses on Antifa.
Tyler Durden
Tue, 11/18/2025 – 15:45ZeroHedge NewsRead More

















T1



